AI导读
最近,机器人行业催化因素较多,包括产业进展、头部公司资本运作等等,有机构认为:全球人形机器人产业已处量产前夕,诸多密集催化下,板块有望保持交投活跃。
横盘4个月的机器人ETF,拥挤度出清后,在多重催化下,能否开启第二波行情?
(来源:wind,历史表现不预示未来,ETF二级市场价格涨跌不代表净值实际表现)商业化进展:
龙头公司拿下超1亿元大单
据《科创板日报》,人形机器人龙头公司智元和宇树中标“中移(杭州)信息技术有限公司人形双足机器人代工服务采购项目”,合计金额超1亿元。
这不是第一次中标。根据企查查数据,2025 年以来宇树与智元均拿下诸多其他大订单。
对此,机构普遍解读为人形机器人商业化加速。从中标结果来看,商业化的场景是表演展示、数据采集等领域。
政策层面:
工业机器人支持文件下发
7月9日,工信部发布《计量支撑产业新质生产力发展行动方案(2025—2030 年)》;
7月10日,国家能源局发布《煤矿井下巡检机器人》行业标准,
为工业机器人的垂直使用场景提供了制度保障,体现政策端对机器人应用的一贯支持。
一级市场:
要约收购、股东追投
7月8日,科创板公司上纬新材发布公告,智元机器人至少收购其63.62%股份,交易总金额约21亿元。
交易完成后,智元机器人将成为控股股东。这也是人形机器人公司首次控股科创板上市公司。
人形机器人龙头公司智元机器人目前估值达150亿元,拥有自主研发的“AI+轮式/双足人形机器人” 全栈技术及多场景产品线,2025年机器人出货千台目标。
7月3日,港股上市公司首程控股发布公告,子公司管理的“北京机器人基金” 追加投资宇树科技。
宇树科技为全球四足机器人龙头公司,2024年全球市占率70%(按销量,高工机器人统计)。此前宇树科技创始人王兴兴公开表示,公司年度营收超过10亿元。
产业层面:
智能化也有新进展
7月8日,美国人形机器人公司Figure CEO布雷特在最新访谈中表示,Figure 03 制造成本已较 Figure 02 降低90%,目前已在内部启动量产中心“Bot Q”,未来计划部署10万台机器人。另外,公司正推进物流场景商业落地,已实现思维链式的智能操作,效率接近人类。
7月10日,马斯克正式发布新一代AI模型Grok 4,具备多模态能力、实时联网、自然语音及高级代码生成功能,并强调其“科学家级”推理能力,将显著提升机器人的任务理解精度、执行效率及人机交互自然度,加速其从机械执行向复杂智能决策演进,有望在智能服务、工业协作等场景实现应用跃迁。
6月20日,华为开发者大会发布机器人基础模型——盘古大模型5.5,宣布新一代昇腾AI云服务 CloudRobo 平台上线。
大模型和云服务平台的上线,对机器人意味着什么呢?
宇树创始人王兴兴曾经在访谈中提及:最大的难点其实并不是硬件问题,而是统一的端到端的人工智能做得还不够好。所以云端大模型对机器人智能化进展至关重要。
华为云在云端构筑智能,通过云端强智能赋能机器本体,只要联网上云即可实现智能。
对机器人签署R2C协议(即 Robot to Cloud协议,与所有机器人伙伴和行业组织共同打造开放的 R2C 协议),让更多机器人本体能够高效、安全、低成本获得云上智能。华为云明确表示机器人本体业务交由机器人厂商负责,专注云上算力支持,还有助于打消合作顾虑。
机构对此高度评价,标志着国产机器人具身智能进入新格局,将吸引工业、医疗、 协作等机器人接入。
二级市场:
机器人公司密集赴港上市
人形、协作、 AMR等细分赛道头部企业密集赴港上市。
据悉,上半年共有13家机器人公司向港交所递交上市申请,其中包括极智嘉、埃斯顿、三花智控等。
其中,7月9日上市的极智嘉,成为全球首家AMR仓储机器人上市企业。该IPO为今年港股最大科技类非“A+H”上市案,公开发售获 133.62 倍认购,国际配售达 30.17 倍,创科技板块纪录。
机器人企业密集赴港上市意味着什么?
上市后获得的充裕现金,将助力企业在人才吸引、技术研发、产能建设与市场拓展各方面持续加码,为企业发展注入新动能,商业化落地存在超预期空间;上市公司还可能被纳入相关指数,有望享受全球科技型资金关注。
机器人为什么赴港上市呢?
与港交所提供的制度便利“18C章”密切相关。“18C章”制度是港交所为特专科技公司专门增设的上市条款,其中收入门槛降至2.5亿港元,并设置预期市值、研发、第三方投资等要求,意在吸引更多具备高增长潜力的新兴企业来上市。相似的上市制度便利可以参照生物科技领域的“18A章”,孵化出了一批优秀的创新药企业。
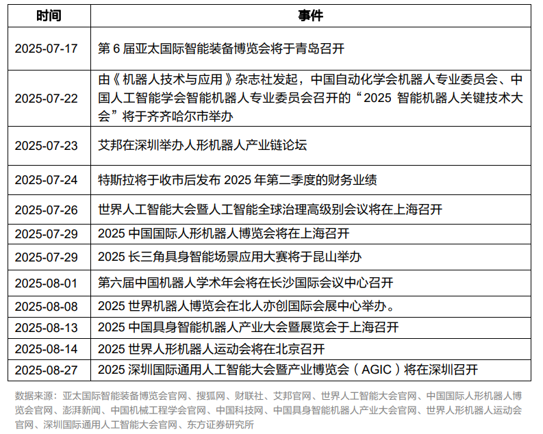
展望三季度还有不少事件催化
诸如7~8月份,特斯拉将公布二季度财报,世界人工智能大会、中国国际人形机器人博览会、世界人形机器人运动会即将举办等等
(详见下图)

(以上信息及数据来源:wind,东方证券《机械设备行业机器人产业跟踪》中金公司《人形机器人7 月报》东吴证券《机械设备行业点评报告:智元与宇树拿下1.24亿订单》等)
附相关ETF
行业主题ETF:机器人ETF
机器人ETF(562500.SH)跟踪中证机器人指数,完整覆盖机器人上中下游细分赛道的龙头公司,助力投资者一键布局中国机器人产业。其中,前十大成分股占比超50%,包含汇川技术、科大讯飞、大华股份、中控技术、绿的谐波等龙头企业,精准锚定机器人核心环节。
机器人ETF(562500)也是全市场唯一规模突破100亿的机器人ETF,是受大资金青睐,且流动性较好的行业主题配置工具。没有证券账户的,也可以关注机器人场外联接基金(联接A:018344,联接C:018345)

《ETF风向标》持续更新,欢迎关注
]article_adlist-->
海量资讯、精准解读,尽在新浪财经APP

